首页
>
科研咨政
>
泰州论坛
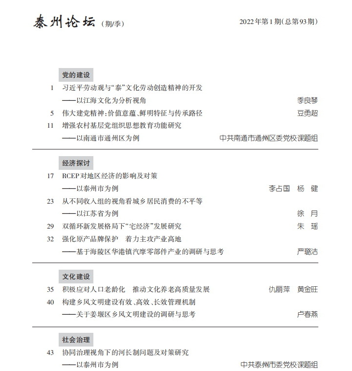
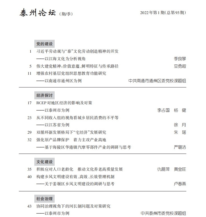
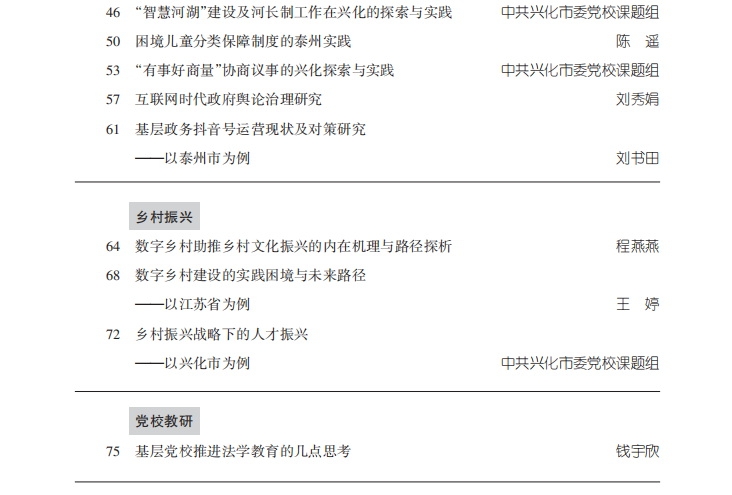
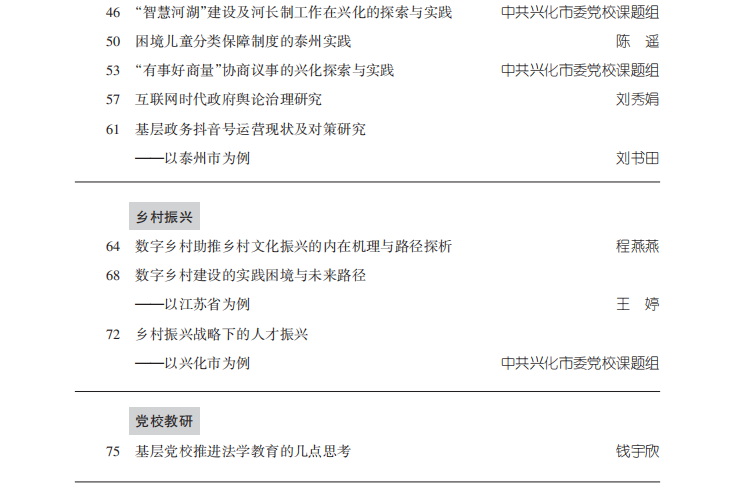
《泰州论坛》2022年第1期(总第93期)目录
信息来源:科研处
发布时间:2022-04-24 09:37
浏览次数:
【返回顶部】
【打印本页】
【关闭窗口】